甘肃省人民政府关于2025年度甘肃省专利奖励的决定
甘政发〔2026〕3号
各市、自治州人民政府,甘肃矿区办事处,兰州新区管委会,省政府各部门,中央在甘各单位:
根据《甘肃省专利奖励办法》(甘肃省人民政府令第148号)规定,经评审审核,省政府决定授予:
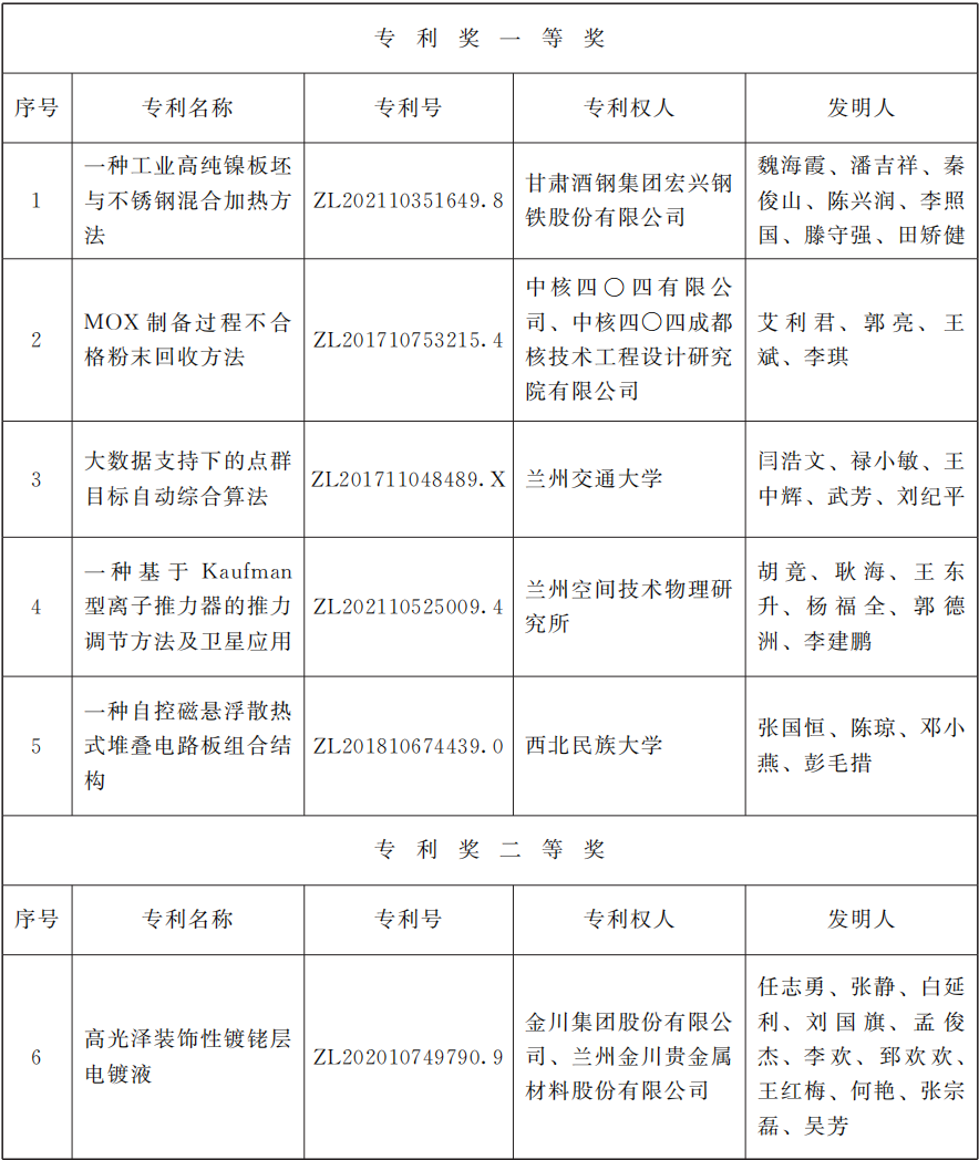
一、“一种工业高纯镍板坯与不锈钢混合加热方法”等5件专利甘肃省专利奖一等奖;
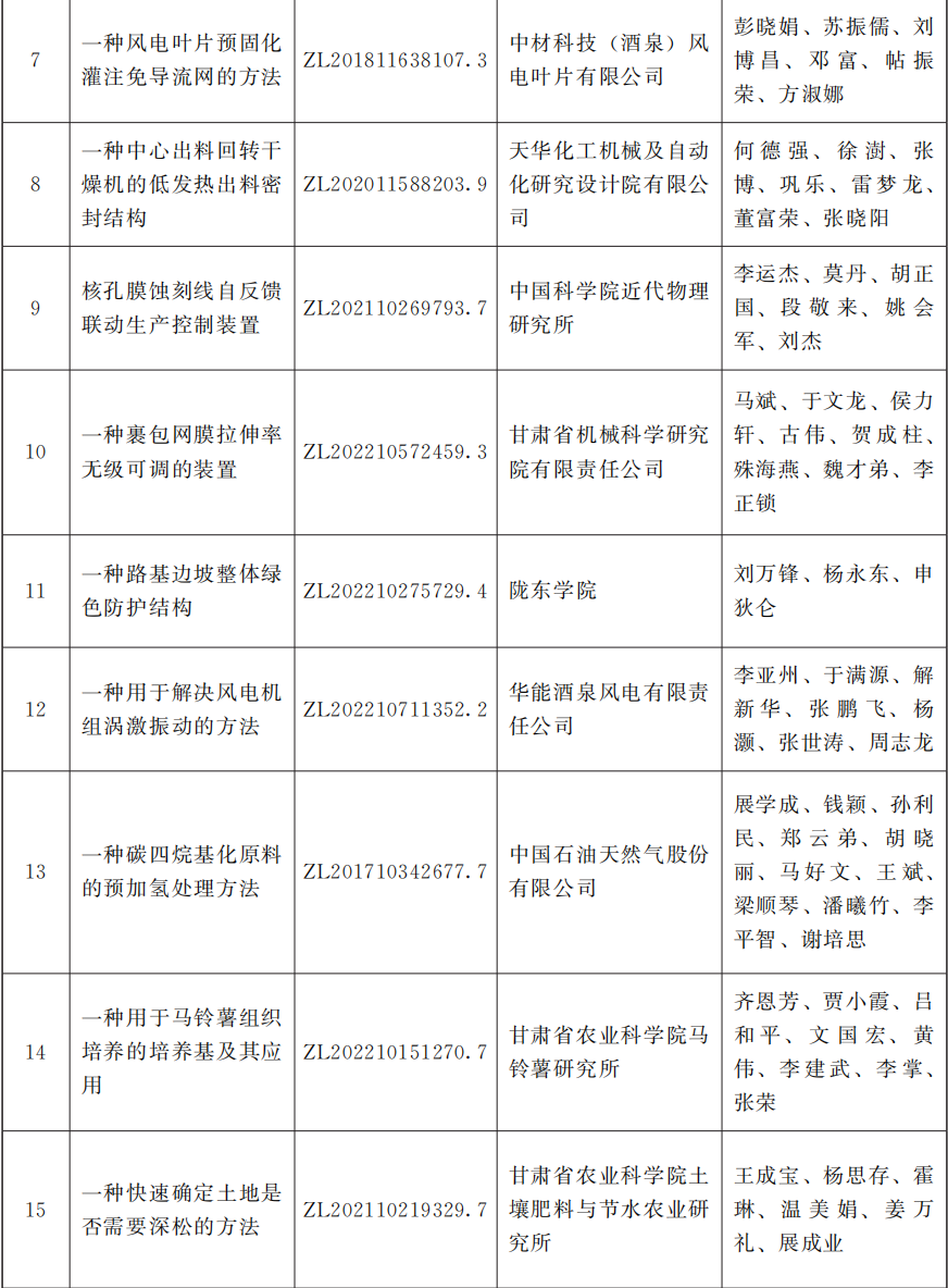
二、“高光泽装饰性镀铑层电镀液”等20件专利甘肃省专利奖二等奖;
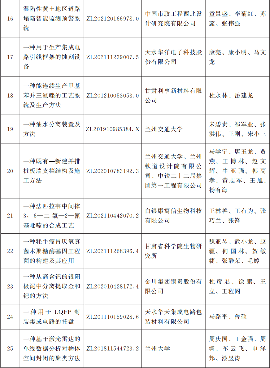
三、“快速拼装可回收的地震观测室及施工方法”等25件专利甘肃省专利奖三等奖;
四、陈兴润等15名同志甘肃省专利发明人奖。
希望获奖单位和个人珍惜荣誉、再接再厉,持续攻坚克难,在知识产权创造运用等方面取得更大成绩。全省广大知识产权工作者要以获奖单位和个人为榜样,锐意进取、开拓创新,在推进科技创新和产业创新深度融合、培育发展新质生产力等方面取得新突破。各地各部门要进一步优化知识产权领域营商环境,完善知识产权市场化机制,加强知识产权法治保障,全面提升知识产权创造、运用、保护、管理和服务水平,为奋力谱写中国式现代化甘肃篇章贡献知识产权力量。
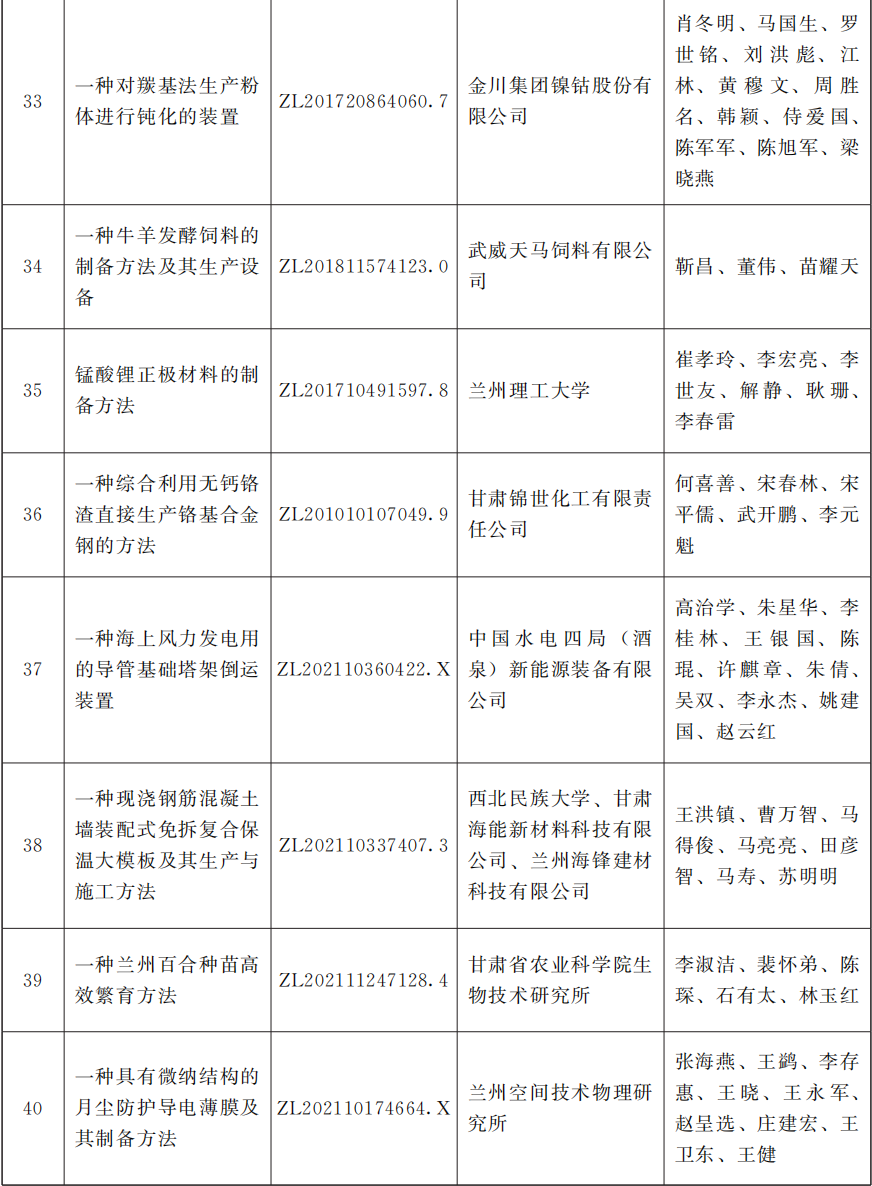
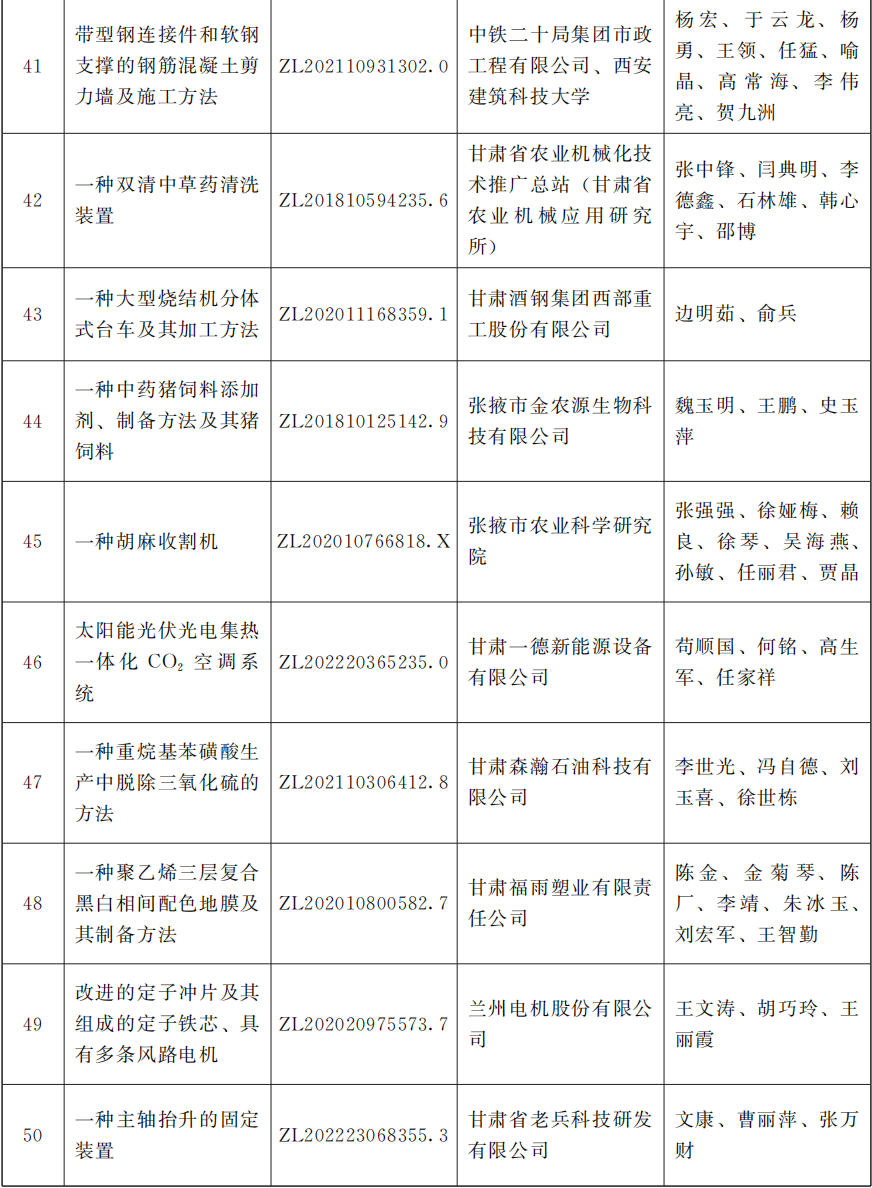
附件:2025年度甘肃省专利奖励名单
甘肃省人民政府
2026年1月14日
(此件公开发布)
附件
2025年度甘肃省专利奖励名单







- 2026-01-16甘肃省人民政府办公厅关于聘任省政府第四届外聘法律顾问的通知
- 2026-01-13甘肃省人民政府关于同意武威等4市部分乡级行政区划调整的批复
- 2026-01-10甘肃省人民政府关于G6北京至拉萨高速公路尹家庄至河口段扩容改造项目等5个项目工程涉及文物事项的批复
- 2026-01-10甘肃省人民政府关于印发深入实施“人工智能+”行动方案的通知
西北角
中国甘肃网微信
微博甘肃
学习强国
今日头条号










